展臺正式啟動招商!——第五屆中國儲能創新與技術峰會2018
展臺正式啟動招商!——第五屆中國儲能創新與技術峰會2018
儲能,即未來
2018年11月22日-23日|中國深圳
“第五屆中國儲能創新與技術峰會(CESS2018)”將于11月22-23日在深圳盛大召開。CESS系列峰會到今年已經走到了第五屆,經過各位行業同仁多年的持續支持,中國儲能創新與技術峰會已經成為中國下半年度最受關注的、最大規模的儲能行業盛會。今年大會將迎來近100位行業專家的分享,超過1000位來自全球的C-LEVEL行業嘉賓共聚一堂。
本次大會將規劃1000平米的展示區域,設置40個展位供儲能行業相關企事業單位及產業鏈上下游企業展示最新儲能產品,儲能技術及解決方案。現大會已正式開放展位招商,詳情如下:
通過參展,您將獲得包括但不僅限于以下價值:
1000+來自全球的儲能行業高層領導,500+行業核心企業聚集一堂(由于我們的定向邀請模式,超過70%與會嘉賓職位都在總監級以上),助您最高效的完成您的業務拓展及潛在客戶開發;
80+戰略合作媒體對展商企業進行會前、會后報道以及會中現場采訪;60+高端展臺展覽,面向會場超過1000位高端客戶進行產品及解決方案展示,幫助您全方位提升品牌形象及知名度;
5個平行主題分論壇,儲能+光伏兩大同期會議一起舉辦,參與一個會議的投資能獲得兩個會議的價值;
一對一VIP貴賓室商務洽談,潛在客戶引薦,促成項目合作達成,創造儲能、新能源、投融資項目對接市場機遇;
協助您定向邀請潛在客戶至會場,幫助您達到參展效益最大化;

展商招商范圍
1. 發電公司、電力公司項目承包方,儲能系統集成商
2. 解決方案供應商:可再生能源并網儲能、分布式儲能應用、輸配側儲能應用、電力輔助服務、戶用儲能系統、電動汽車充
換電站、軌道交通能量回收、軍用儲能、數據中心、電信基站
3. 先進儲能設備生產商
4. 化學儲能技術供應商:鋰離子電池、液體電池、鉛炭電池、超級電容、鈉硫電池、燃料電池、水性鈉離子電池、其他電池•••
5. 儲氫、儲熱技術
6. 物理儲能技術:壓縮空氣、飛輪技術
7. 能源公司
8. 電力、電子元器件及原材料生產商
9. 檢測、監測和控制系統開發商





第五屆中國儲能創新與技術峰會(CESS2018)在前四屆會議成功舉辦的基礎上已經成為每年下半年標志性的儲能行業盛會,為國內外儲能行業領導者、技術專家提供分享商業案例及交流先進技術的平臺,同時更成為一批優秀儲能產業企業向與會合作伙伴展示企業品牌的重要舞臺。CESS2018將延續往屆大會的國際化、全產業覆蓋大方向,聚焦最新商業模式及前沿技術創新,落地到全球案例分享及實踐應用,于2018年11月22日-23日在深圳隆重召開!
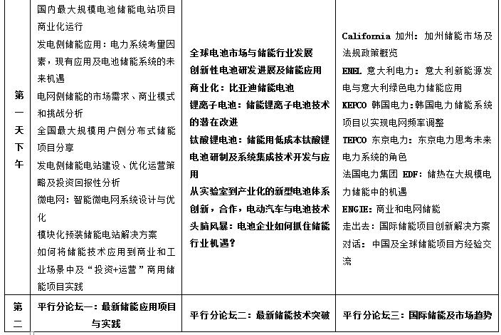
本次大會將邀請到來自電力電網公司、發電集團、儲能系統集成商、可再生能源開發商和制造商、電科院、政府政策機構、儲能技術解決方案提供方、工商業用戶、通信基站用戶、電池生產商、電動汽車商、光儲充電樁建設方、檢測及監控運營方、投融資及咨詢方等超過800位來自全球的行業嘉賓齊聚一堂,以“儲能,即未來”為核心主題,100+儲能產業頂尖專家演講分享包括最新政策與趨勢分析,最新商業模式,最新儲能技術突破,儲能應用與實踐、海外項目及市場,分布式可再生能源,智能電網,輔助服務,儲能+新能源/光伏,最新電池技術,前沿科技應用(互聯網+儲能、區塊鏈、人工智能、工業物聯網、共享+等),儲熱,儲氫,液態空氣儲能,超級電容器,新能源汽車,風光儲充(換)電站等熱點話題。CESS2018作為中國下半年最受矚目,規模最大,運營歷史最悠久的儲能行業會議,我們將助您及企業獲取最新最前沿的信息及技術、完成企業的轉型升級,極大的提升企業在行業內的知名度,共同加速中國儲能業的發展!




聯系方式
峰會聯系:Freya
電話:021-67767311
郵箱:Freya.zheng@acevents.org.cn




















































